近期,sunbet申搏官方网站理学院材料生物学研究所诸颖研究员联合上海交通大学樊春海院士、华东理工大学赵春常教授等团队,研发了一种新型框架核酸荧光探针,用于活体动物近红外二区窗口(1000-1700 nm,NIR-II)荧光成像与手术导航。这种探针具有高亮度的荧光、高组织穿透能力和高光稳定性,可灵敏探测肿瘤模型小鼠体内接近单个肿瘤细胞的荧光信号,并展示了长时间追踪活体肿瘤生长与转移的能力。该研究成果近期发表在《自然·光子学》(Nature Photonics)杂志上。
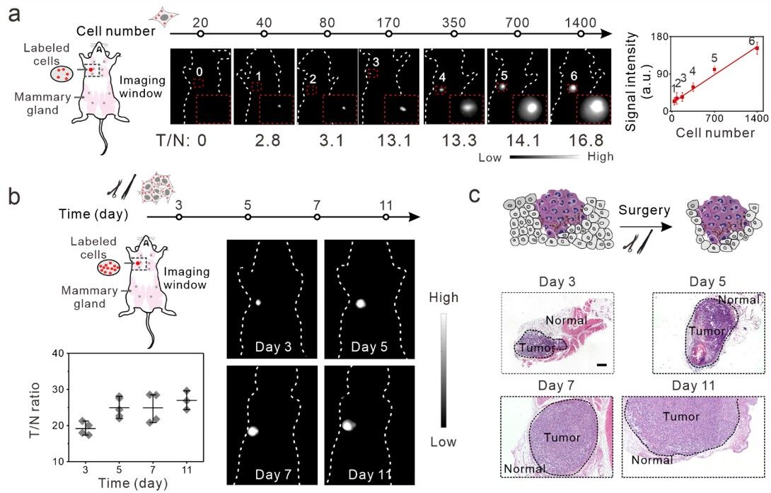
恶性肿瘤易产生侵袭性微转移,对早期诊断和手术治疗带来了巨大的挑战。目前的成像探针难以同时兼顾高灵敏度、深部组织穿透性和组织特异性。NIR-II的荧光成像显示出更好的组织穿透性、低背景自发荧光和最小的光子散射,具有很高的信噪比,在体内成像和图像引导手术中显示出巨大的前景。然而,目前尚缺乏设计NIR-II探针的通用途径,可同时满足超高灵敏度、深组织穿透性和组织特异性的要求。
为解决这些问题,研究团队基于框架核酸发展了一种通用平台,可封装各种类型的疏水性荧光染料。特别地,研究者通过将小分子荧光染料Sq964非共价封装到疏水性纳米腔中,构建了具有大小和形状分辨能力的框架核酸荧光点(FDF dots),该材料具有超高亮度、厘米级深层组织穿透性、高光稳定性和良好的肿瘤滞留率。研究团队应用该材料展示了近单细胞水平的超高灵敏NIR-II癌症成像,并成功将其应用于成像引导的微小肿瘤病灶的手术切除。



这项工作得到国家重点研发计划,国家自然科学基金,上海市基础研究领域项目的资助。
论文链接:https://www.nature.com/articles/s41566-024-01543-7